树人视角SHUREN NEWS

游必有“方”——如何取得旅游用地

2023-11-28 11:25:12 1802
图片
图片
图片

 

 

图片
 
 
图片

根据前篇对旅游用地的介绍,我们了解到我国对于可用作旅游建设项目用地的土地,大致分为农用地、建设用地、未利用地三类,而旅游企业在建设旅游项目初期,必然会考虑旅游用地的取得问题。

 

 

本文将按照上述土地用途的分类,通过对全国及青海省内有关取得不同类型用地的政策规定进行整理分析,帮助旅游企业合法有效地取得旅游建设项目用地。

 
图片
 

 

 

一、农用地用于旅游开发需履行的程序

 

 

农用地作为我国严格保障的土地类型,一直很少用作商业经营性的开发,而近年来我国对于土地用途多元化政策的放开,除对生态保护区域红线、耕地以及永久基本农田等非经营性土地的特殊保护外,一般来说,可以通过农用地转为建设用地的方式或与农村集体经济组织联营合作的形式进行旅游项目开发,具体为:

 

 

 

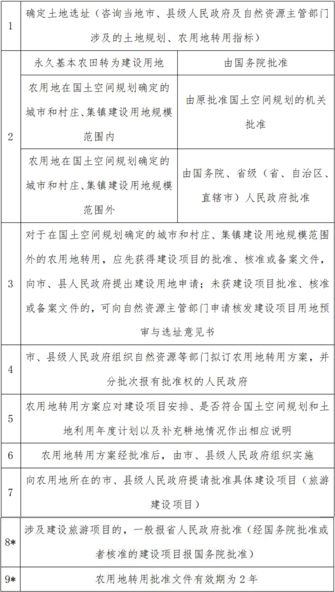
(一)农用地转用(*为青海省内要求)

 
 

 

 

图片

 

 

 

 

 

(二)与农村集体经济组织联营合作

 
 

 

 

对于旅游建设项目涉及规模大的农用地,一般难以符合农用地转用的相关规划、指标,无法通过农用地转用的方式将该块农用地转化为建设用地用作旅游项目开发。因此,可以通过与相关农用地的权利方进行联营、协商合作的形式,在不改变农用地的土地用途、权利性质的前提下,用于旅游经营、开发旅游项目,与合作方共同参与经营、共享项目收益。

 

 

二、建设用地用于旅游开发需履行的程序

 

 

建设用地作为常见的旅游项目开发用地,无论是经过农用地转用的,还是符合土地利用总体规划范围内的,在取地用地时均需要符合有关申请、审批等程序,具体包括:

 

 

 

(一)预审

 
 

 

 

图片

 

 

 

(二)正式申请建设用地

 
 

 

 

图片

 

 

 

(三)有关部门受理建设用地申请

 
 

 

 

图片

 

 

 

(四)登记取得国有建设用地

 
 

 

 

图片

 

 

当然,除国有建设用地外,旅游企业还可以通过承包、流转等方式取得农村集体建设用地,用以开发乡村、农业旅游等农旅项目,也可以与有关农村集体组织联营合作,利用农村闲置的集体建设用地以及农村闲置住宅开发乡村田园、农家乐等乡村旅游项目。

 

 

三、未利用地用于旅游用地需履行的程序

 

 

近年来,随着我国对生态环境保护的重视以及对耕地、基本农田等非经营性用地的严格管控,荒山、荒沟、荒丘、荒滩等未利用地受到政策的倾斜,尤其对在未利用地上建设旅游项目新增相应建设用地计划指标,同时对于非农业建设项目的(旅游项目)更应节约使用相关农用地,多利用荒地、劣地等开发旅游建设项目。目前,对于国有未利用地开发为旅游项目建设的,可直接批准用地,无需办理转用或征收等手续。青海省关于未利用地批准的规定具体为:

 

 

图片

 

 

除此之外,对于规模大的未利用地,以及农村集体未利用地开发为旅游项目的,旅游企业可以采取合作承包、流转等方式,在不改变土地用途的前提下,进行旅游项目的开发,如乡村农家乐、自然风光景观、垂钓等旅游设施项目。同时对于一些因历史遗留损毁而被政府收回、征收的土地(垃圾场、废弃矿山等),旅游企业也可以通过政府招标、拍卖、挂牌的方式取得土地的使用权,并按照土地复垦的相关规定进行复垦,从而开发旅游项目建设。

 

 

四、律师建议

 

 

根据上述农用地、建设用地以及未利用地用于旅游建设项目开发的相关政策及程序,旅游企业应以旅游建设项目的选址为基础,咨询相关自然资源主管部门及人民政府对于非建设用地的专用指标、规划,从而根据上述程序提交相关用地申请资料、获取有关部门批复,取得有关土地的使用权或经营权,以便开发旅游建设项目。

 

 

下期,让我们一起来了解一下风景名胜区用地的特殊规定。

 
 
图片

作者介绍

图片

 

 

董文楠,树人律师事务所主办律师。致力于公司法人治理、国资监管、融资担保、旅游企业法律风险防控等方面的法律业务。先后参与青海省投资集团有限公司破产重整、青海机电国有控股有限公司法务内审、盐湖股份职工持股规范、青海省西海煤炭开发有限责任公司混改、青海省工程咨询中心审计整改、青海省胜利宾馆有限公司改革脱困、青海省国有经营性资产集中统一监管等多个专项法律服务。

 

 

图片

 

 

张智齐,树人律师事务所西宁常法中心律师助理,主要从事公司治理、企业合规、风险规避、企业产权重组等法律业务,现为青海省青海湖旅游发展集团有限公司、青海省旅游投资集团股份有限公司、青海金泰融资担保有限公司、青海省胜利宾馆有限公司等多家企业提供常年法律服务。

 

*声明:本文观点仅作为交流讨论目的,不可视为树人律师事务所正式法律意见或建议。如您有任何法律问题或需要法律服务,欢迎与本所联系。

图片

 

 

 

 

图片
图片
图片
图片
图片
图片